중소기업 청년 소득세 감면 신청서 작성방법, 경정청구 방법
중소기업에 근무하는 청년들의 소득세를 감면해주는 정책은 2012년도부터 시행되어 왔습니다. 받는 대상은 누구인지 ~서류는 어떻게 내는지 혜택을 받기위해서는 챙겨야합니다. 다니고 있는 직장에서 알려주는 경우도 있지만 개인이 찾아서 해야하는 사례도 많기 때문에 한번 정리해보겠습니다.

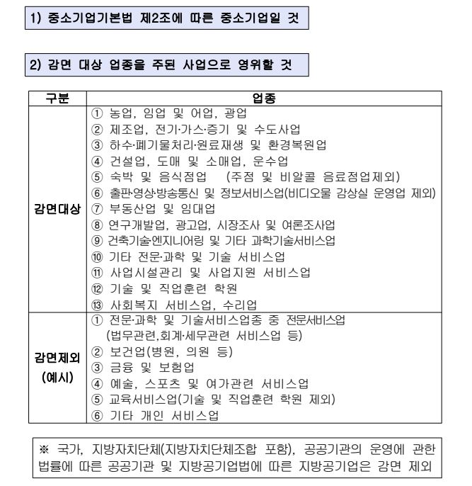
< 중소기업 청소년 소득세 감면 대상 >
대상 : 청년 등이 일정요건을 충족한 중소기업에 취업하는 경우 취업일로부터 5년(3년)이 되는 날이 속하는 달의 말일까지 발생한 소득에 대한 소득세의 일정율을 감면하는 제도
2012년 시행된 제도로 기존 15~29세 청년에 한정되어 있었으나 청년 뿐 아니라 고령자, 장애인, 경력단절여성 으로 구분이 확대되었으며, 기존 3년에서 5년으로 , 29세에서 34세로 확대되었습니다.
최초 취업 뿐 아니라 제취업에도 가능합니다.
*2018년 세법 개정내용
| 감면요건 | 당초 | 개정 |
| 감면대상기간 | 3년 | 5년 |
| 감면율 | 70% | 90% |
| 대상연령 | 15~29세 | 15~34세 |
기존에 29세였던 연령이 34세로 확대되었으며 감면율과 기간 또한 확대되었습니다. 감면율은 90%, 5년 동안 인정받을 수 있는데요. 이는 2018년부터 적용되며 처음 시작한 곳에서 다른 곳으로 이직하더라도 감면 대상 기업군에 속해있으면 다시 신청해서 받을 수 있습니다.
*병역을 이행한 경우에는 그 기간 (6년 한도)을 근로계약 체결일에서 현재 연령에서 빼고 계산한 연령이 34세 이하인 사람을 의미합니다.

청년은 5년, 고령자, 장애인, 경력단절 여성은 3년 감면 받을 수 있습니다.
위 대상은 2018년부터 적용되고 있고 최신 개정된 2020.6 개정 법안을 적용 받습니다.
<감면제외 대상 근로자>
중소기업 청년 소득세 감면 대상자는 기업에 따라 고용 형태에 따라 정해집니다.
일용근로자, 임원, 최대주주・최대출자자(개인사업자의 경우 대표자)와 그 배우자 등
국민연금부담금・기여금, 건강보험료 납부사실이 없는 사람
* 국민연금 및 건강보험 가입제외대상인 경우는 제외
<대상 중소기업>

감면에 제외되는 중소기업의 종류에는 전문 ,과학, 및 기술서비스 업중 중 전문서비스업이 포함됩니다. 여기에는 법무관련, 회계,세무관련 서비스업들이 포함됩니다. 병원과 의원 등의 보건업에 종사하는 경우도 제외됩니다. 금융 및 보험업, 예술과 스포츠 및 여가 관련 서비스업, 교육 서비스업, 기타 개인 서비스업은 감면 대상 중소기업에 포함되지 않습니다.
국가,지방자치단체(지방자치단체조합 포함), 공공기관의 운영에 관한 법률에 따른 공공기관 및 지방 공기업법에 따른 지방공기업은 감면이 제외됩니다.
*기술 및 직업훈련학원은 감면 대상에 포함됩니다.

근로계약 체결일 기준으로 위의 표와 아래 기본법 제 2조에 따른 기준에 부합하는 회사에 종사하고 있어야합니다.
위의 제2조 기준에 충족하고 '조특법시행령' 제27조 제 3항에 해당하는 사업을 영위하는 비영리 재단법인에 취업하는 경우 중소기업 취업자 소득세 감면을 적용 받을 수 있습니다.

<중소기업 청년 소득세 감면 신청방법, 절차 >

개인은 회사에 감면신청서를 제출하고 기업은 관할세무서에 감면대상 명세서를 제출합니다. 이후 회사에서 신고를 하게 되면 매달 월급 명세서에서 소득세가 감면되어 들어옵니다. 받지 못하는 경우 경정청구를 통해서 받을 수 있습니다.
<근로자>
감면을 적용받으려는 근로자는 원천징수의무자(회사)에게 중소기업 취업자 소득세 감면 신청서(조특법 시행규칙 별지 제11호 서식)를 취업일이 속하는 달의 다음달 말일까지 제출해야 합니다. (소득세 감면 신청기한 경과 후에 제출하더라도 감면 적용 가능)
<중소기업>
(① 감면대상명세서 제출) 감면신청을 받은 날이 속하는 달의 다음 달 10일까지 감면신청을 한 근로자의 명단을 중소기업 취업자 소득세 감면 대상 명세서(조특법시행규칙 별지 제11호의2 서식)에 기재하여 원천징수 관할 세무서에 제출해야 합니다.
(② 매월 원천징수신고) 원천징수의무자는 감면대상 취업자로부터 감면신청서를 제출받은 달의 다음 달부터 근로소득간이세액표상 소득세에 감면율 적용하여 징수하고, 원천징수이행상황신고서 상 "인원" 과 "총지급액"에는 감면대상을 포함하여 신고합니다.
(③ 연말정산) 감면대상 근로자의 경우에 연말정산을 실시할 때 근로소득지급명세서상 감면세액을 반영합니다

<중소기업 청년 소득세 감면 신청서>

개인은 근무하고 있는 기업에 위의 신청서를 작성해서 제출합니다.
*이때 해당되는 관련서류를 첨부해서 제출해야 합니다.
- 병역복무기간을 증명하는 서류(병적증명서 등)
- 장애인등록증(수첩, 복지카드)사본
- 근로소득원천징수영수증(중소기업 취업 감면을 적용받은 청년이 다른 중소기업체에 취업하거나 해당 중소기업체에 재취업하는 경우)
취업일에 따라 기간별 소득세 감면율은 상이합니다.
(2012년 취업시 감면율 100%, 2014년 1.1부터 50%, 2016년 1.1이후 70%, 2018년 이후 90%)

개인이 회사에 중소기업 청년 소득세 감면 신청서를 제출하면 회사는 감면 대상 명세서를 작성해서 관할 세무서에 제출해야합니다. 이후 취업 연령에 따라 5년 혹은 3년 혜택을 적용 받습니다.
생애 첫 취업이 아니더라도 연령대상에 포함되고 해당 기업이 혜택이 가능하다면 재취업도 신청이 가능합니다.
<경정청구방법>
회사에 소득세 감면 신청서를 제출 한 뒤 이전 년도의 분을 받지 못했다면 경정청구가 가능합니다. 홈텍스- 신고/납부- 종합소득세에 접속합니다.종합소득세신고- 근로소득자신고서- 경정청구작성근로소득 경정청구 대상연도 선택 후 조회를 했을 때 받을 세액이 있으면 순서대로 진행하시면 되고 없으면 받을 수 없는 것입니다.
해당 기업이 맞는지 대상이 맞는지 자세한 부분은 홈텍스 홈페이지나 전화문의를 하면 응답을 받으실 수 있습니다.
이미지출처 : unsplash
내용 출처 : 홈텍스
'일상정보' 카테고리의 다른 글
| 연말정산 간소화서비스 기간 오픈 정보제공 동의하기 (0) | 2021.01.15 |
|---|---|
| 눈길 운전 요령 이것만 (0) | 2021.01.12 |
| 경기도 청소년 교통비 지원 버스비 신청기간 준비물 (0) | 2021.01.09 |
| 인천 대구 부산 수소충전소 위치 예정지 (0) | 2021.01.08 |
| 자가격리 방법 기간 기준 및 수칙 정리 (0) | 2021.01.06 |
댓글